GESCHICHTE
Das Furtner-Anwesen
Alte Ansichten
Der Furtner-Keller
Die Besitzer des Furtnerbräus
Der Furtner-Brand 1886
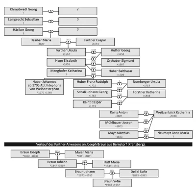
Mit einem „Pierbräu Linhart“ wird im Steuerbuch der Stadt Freising vom Jahr 1513 erstmals ein Bräuer an der Stelle des späteren Furtnerbräues erwähnt. Seit dem ausgehenden 16. Jahrhundert können wir die jeweiligen Besitzverhältnisse lückenlos rekonstruieren. Dies ist heute vor allem möglich durch die stichhaltigen Recherchen zweier Freisinger Heimatforscher: Zum einen durch die Arbeit des Josef Scheuerl, der in den 1930er Jahren das Stadtarchiv Freising kommissarisch leitete; seine Untersuchungen zum Furtnerbräu basieren auf der Auswertung städtischer Steuerbücher sowie der Kirchenbücher der Freisinger Pfarrei St. Veit, in deren Sprengel das Anwesen bis zu ihrer Aufhebung 1837 lag. Zum anderen verdanken wir viele Informationen über die Besitzer des Furtner-Anwesens den jahrzehntelangen mühevollen Arbeiten des jüngst verstorbenen Franz Bichler, die er in einer umfangreichen Sammlung über die meisten historischen Anwesen in Freising zusammengetragen hat; seine Sammlung konnte vom Stadtarchiv Freising 2011 erworben werden und bildet nun den Grundstock der neu angelegten Häuserkartei.
In der folgenden Übersicht sind die Besitzer mit ihren Lebensdaten, soweit diese fassbar sind, aufgeführt.

Bis zum Kauf des Anwesens durch die Familie Braun im Jahr 1833 spinnen sich die Familien- und Besitzverhältnisse durch Heirat, in manchen Fällen bis zur zwei- und dreifachen Heirat, fort. So wird beispielsweise Elisabeth Hagn, die Tochter des Laubenbräuers vom Marienplatz, 1653 mit dem Furtnerbräuer – und Sohn des Ziegelbräuers – Georg Hutter verheiratet; Hutter hatte nur drei Monate zuvor seine erste Ehefrau Ursula Hutter, geb. Furtner, verloren. Nach dem Tod Hutters verehelichte sich Elisabeth Hagn ein zweites Mal, diesmal mit Sigmund Orthuber, und nach dessen Tod heiratete sie ein drittes Mal, nämlich Balthasar Huber. Ein ähnliches Schicksal teilte die Furtnerbräuin Katharina Kainz, geb. Weitzenböck: Nach dem Tod ihres Ehemanns Anton Kainz hatte sie noch zwei weitere Ehen geschlossen, 1801 mit Joseph Mühlbauer und 1804 mit Matthias Mayr. Die Familien- und Besitzverhältnisse des Furtnerbräus in Freising geben einen Eindruck von der für frühneuzeitliche Verhältnisse durchaus gewöhnlichen Heirats- (beziehungsweise Verheiratungs-) praxis. Soziale und wirtschaftliche Aspekte standen hier im Vordergrund: Der Mann brauchte eine Frau, die Frau einen Mann, Kinder eine Mutter und einen Vater. Und Gasthaus und Brauerei brauchten eine entsprechende Führung. Besonders deutlich werden, wenn man die Tafel betrachtet, außerdem auch die oft engen Verwandtschaftsverhältnisse zu anderen Freisinger Brauerfamilien. Die Tochter des Caspar Furtner ehelichte 1634 zum Beispiel einen Sohn des Ziegelbräuers, Georg Hutter. Nach deren Tod vermählte sich Hutter 1653 mit der Tochter des Laubenbräuers Hagn. Die Witwe Katharina Kainz ging 1801 eine zweite Ehe mit dem Sohn des Heiglbräuers Joseph Mühlbauer ein. Johann Braun schließlich heiratete 1905 die Tochter Sofie des Hacklbräuers Dellel.
Dass es ein Kind aus einem mittelgroßen Freisinger Brauereibetrieb zu Abtwürden eines bedeutenden Benediktinerklosters brachte, war kein Regelfall. Dass es dennoch möglich war, beweist die 1705 erfolgte Wahl des Johannes Huber, dem 1677 geborenen Sohn des Furtnerbräuers Balthasar Huber und seiner Frau Katharina, zum Abt Ildephons (Ordensname) von Weihenstephan. Ildephons, der in München, Salzburg, Benediktbeuern und Ingolstadt studiert hatte, regierte bis zu seinem Tod 1749 das Kloster 44 Jahre lang, war dabei oberster Verwalter des umfangreichen Klosterbesitzes und oberster Richter über die Grunduntertanen von Weihenstephan, insbesondere der Klosterhofmark Vötting. Von großer Bedeutung war seine Tätigkeit als Generalpräses der Bayerischen Benediktinerkongregation, eine Position, die er insgesamt 18 Jahre lang ausfüllte. Nicht zuletzt gilt Ildephons auch als einer der ersten Förderer der Brüder Cosmas Damian und Egid Quirin Asam: Diesen beiden ließ er den Auftrag zum Bau einer neuen Hangkapelle über dem Weihenstephaner Korbiniansbrünnlein zukommen. Die kostbare Kapelle, auf kreisrundem Grundriss errichtet und von einer Kuppel abgeschlossen, wurde 1720 geweiht; viele Jahrzehnte später, 1804, ein Jahr nach der Säkularisation des Klosters Weihenstephan, hatte man sie zerstört, nur mehr die bis heute sichtbaren Ruinen blieben erhalten. Auch war Ildephons der Auftraggeber der Decke des sog. „Dekanatssaals“ im ehemaligen Gästetrakt des Klosters (heute TU-Verwaltung); sehr wahrscheinlich schuf die Fresken dort auch der junge Cosmas Damian Asam. Zum Bau der Lyzeums-Aula („Asamsaal“) schoss er die stattliche Summe von 3.000 Gulden bei. Seine Grabstätte existiert nicht mehr, weil die Klosterkirche Weihenstephan 1810/11 abgerissen wurde. An der Fassade des Furtner-Anwesens erinnert seit 2005 eine Steintafel an den berühmtesten Sohn des Hauses.
Keine Familie hat den Furtnerbräu so geprägt wie die Familie Braun. Über vier Generationen hinweg führten Vertreter dieser Familie die Brauerei und das Gasthaus und trugen in verschiedenen öffentlichen Ämtern zum Gemeinwohl Freisings bei. Der erste Braun, der den Furtner-Betrieb führte, war Joseph Braun (1802-1868). Er stammte aus dem Gut Bernstorf bei Kranzberg. Als sich die verwitwete Furtnerbräuin Anna Maria Mayr entschloss, den gesamten Furtner-Besitz zu veräußern, griff Joseph Braun zu: Am 21. Dezember 1833 kam
das Anwesen in seinen Besitz; nur wenige Wochen später, am 7. Januar 1834, heiratete er Maria Maier (1811-1881) aus Au in der Hallertau. Sein Sohn Johann Braun (1847-1907), seit 1872 verheiratet mit Maria Hütt aus Giggenhausen (1849-1917), führte Brauerei und Gasthaus nach dem Tod des Vaters erfolg- reich fort. Sein Organisationstalent und seine Geschäftstüchtigkeit wurden auf eine harte Probe gestellt, als im September 1886 das alte Furtner-Anwesen abbrannte: Es gelang ihm, den Betrieb in gegenüberliegende Stadthäuser auszulagern und am Laufen zu halten, außerdem binnen weniger Monate das neue repräsentative Gasthaus zu errichten.
Die nächste Generation der Furtnerbräuer bildeten Johann Braun (1873-1955) und dessen Frau Sofie Dellel (1885-1935), die der angesehenen Freisinger Hacklbrauerei entstammte. Der Betrieb wurde in gewohnter Weise fortgesetzt, Johann Braun betätigte sich unter anderem auch seit 1919 als Mitglied des Stadtrates. Zudem war er einer der Mitbegründer des Freisinger Volksfestes, das 1929 erstmals abgehalten wurde. Schwere Schicksalsschläge mussten seine Frau und er hinnehmen: Alle vier Söhne kamen früh ums Leben, zwei im Kindesalter, zwei als Erwachsene im Zweiten Weltkrieg. 1953, anlässlich seines 80. Geburtstages, wurde Johann Braun die Ehrenbürgerschaft der Stadt Freising verliehen.
Den Betrieb führte nach dem Tod Johann Brauns seine zweitälteste Tochter Sofie (1908-1992) fort. Die engagierte Frau, die zeitlebens unverheiratet blieb, musste Gasthaus und Brauerei durch eine Zeit bringen, die für kleinere Brauereibetriebe zunehmend schwierig wurde. Wie die meisten derartigen Brauereien in Deutschland wurde schließlich auch der Betrieb der Furtner-Brauerei 1967 eingestellt. Das Gasthaus blieb weiterhin bestehen. 2007 wurde das Furtner-Anwesen von den Erben der Sofie Braun veräußert, womit ein seit 1833 währen- des Kapitel sein Ende fand. Vorerst… Denn natürlich geht die Geschichte weiter!